为锻炼和塑造一支成绩优、作风好、能力强的河北工院学生干部队伍,切实发挥学生干部在“自我教育,自我管理,自我服务,自我监督”中的作用,12月18日,我院学生干部宣誓任职仪式暨“星火计划”实施启动大会成功举办。学工部相关负责老师、2019级院系两级学生干部、2020级新生代表参加了本次大会。
大会由全体同学合唱中国共青团团歌《光荣啊,中国共青团》拉开序幕。视频短片《以梦之名,心向未来》讲述了工院学生干部在奋斗中逐步成长的历程,展现了学生干部们锐意进取的精神风貌。学工部相关负责老师分别为院系两级学生干部颁发聘书。随后,学生代表王源浩同学发言,从恪守一颗初心,准确定位,明确职责;围绕一个核心,引领思想,服务同学;坚定一份决心,勇于革新,率先垂范三个方面做了分享。全体学生干部高举右拳,面对《学生会、研究生会干部自律公约》庄严宣誓。最后,学工部负责人对大会进行致辞,对学生干部们过去一年的工作表示充分肯定,并勉励所有学生干部始终牢记“全心全意为广大同学服务”这一初心,加强理论学习,补足精神之钙;恪守根本遵循,聚焦主责主业,争做新时代的优秀学生干部。

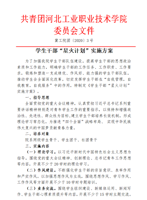
大会通过了《学生干部“星火计划”实施方案》,通过建立模块、规定学时,打造学生干部培养课程体系,建立长效机制,推动理论学习的常态化。

此次宣誓仪式暨启动大会,加强了学生干部对核心责任的认识,激励学生干部们以一往无前的勇气、革故鼎新的锐气、不懈奋斗的朝气面对改革的机遇与挑战,争做同学们思想上的引领者、学习上的示范者、工作上的推动者以及服务上的奉献者。
